gov.co
Universidad del Valle Universidad del Valle | Sede Caicedonia
  • Portal Transparencia
  • Portal Infantil
  • Directorio
  • Correo
  • biblioteca

    Biblioteca
  • Mapa del sitio
  • Pago en Línea

Sidebar

  • Inicio
  • La Sede
    • Dependencias
      • Biblioteca
      • Bienestar Universitario
      • Calidad
        • Modelo MIGICUV
        • Mapa Procesos y Formatos
        • PQRS
      • Laboratorios
        • Desarrollo y Aplicación Científica
        • Equipos e infraestructura
      • Secretaría Académica
        • Programación Académica
        • Certificados Académicos
        • Matricula Académica
        • Calendario Reingresos Traslados y Cambios de Sede
        • Cupos Libres
        • Calendario transferencia
        • Matricula Financiera
        • Grados
        • Calendario Académico
    • Misión y Visión
    • Nodo Sevilla
    • Organigrama
    • Equipo de trabajo
    • Horarios personal administrativo
    • Reseña Histórica
    • Secretaría General
    • Visita Virtual
  • Estudia en Univalle
    • Pregrado
      • Administración de Empresas
        • Informacion general
        • Boletín de Gestión PAAE 2025-I
        • Plan de estudios
        • Misión y visión admon
        • Proyecto educativo
        • Objetivos
        • Reglamento del programa
      • Ingeniería Agrícola
      • Contaduría Pública
        • ¡INSCRÍBETE AHORA MISMO!
        • Información General
        • Descripción
        • Perfil del egresado
        • Reforma curricular
        • Proyecto Educativo del programa
        • Plan de Estudios y Contenidos Programáticos
        • Reforma Curricular
      • Tecnología en Producción Agroambiental
        • Acerca del programa
        • Perfil de egreso agro
        • Objetivos del programa
        • Proyecto Educativo del Programa
        • Plan de estudios
        • Proceso de admisión
      • Tecnología en Gestión de Organizaciones Turísticas
        • Resoluciones
        • Contenido Programático
        • Autoevaluación
      • Tecnología en Desarrollo de Software
        • Acerca del programa
        • Perfil del Egresado
        • Objetivos del Programa
        • Proyecto educativo
        • Admisión
        • Contenidos (Malla Curricular)
          • TEDESOFT
        • Calendario Académico
        • Horarios de Atención
        • Eventos
      • Ingeniería Industrial
      • Diseño Industrial
    • Extensión y Educación continua
      • Oferta de educación continua
      • Dirección de Extensión y Educación Continua
      • Eventos
      • Egresados
      • CONCURSO DE EGRESADOS "UNIVALLUNOS INSPIRADORES"
  • Investigación
    • Coordinación de Investigaciones
      • Macroproceso de Investigación
      • Recursos Tecnológicos para la Investigación
      • Semilleros IDICA–GOSOINEC
    • Grupo de Innovación y Desarrollo en Cafés Especiales - GIIDCE
      • Información General
      • Líneas de Investigación
      • Proyectos de Investigación
  • Biblioteca
    • Bases de Datos
    • Misión y visión biblioteca
    • Objetivos Biblioteca
    • Organigrama biblioteca
    • Reglamento Biblioteca
    • Formatos
    • Nuestros Servicios
    • OPAC
    • Preguntas Frecuentes
    • Solicitud de Clave
    • Trabajos de Grado
  • Bienestar Universitario
    • Programas
      • Cultura, Recreación y Deporte
      • Desarrollo Humano Y Promoción Socioeconómica
      • Salud Ocupacional
        • Programa de Higiene y Seguridad Industrial
          • Reporte de Accidentes de Trabajo
          • Identificación, entrega y reposición de elementos de protección personal
          • Investigación de Incidentes, Accidentes y Enfermedades Laborales
        • Prevención y promoción de riesgos laborales
        • Gestión de Peligros y Riesgos
        • Prevención, preparación y respuesta ante emergencia
        • Vigilancia epidemiológica de la salud en el trabajo
        • Capacitación en seguridad y salud en el trabajo
      • Universidad saludable, discapacidad y deportes
      • Pluralismo, diversidad, etnicidad y género
      • Éxito académico y permanencia estudiantil
    • Subsidio Alimentario
  • Recursos Virtuales
    • Campus Virtual
    • Consultar Deudas del Estudiante
    • Correo Electrónico
    • Manual Registro de Calificaciones
    • Matricula Financiera
    • Solicitud Cupo Otra Sede
    • Manual Matricula Académica
    • Tabulado y Matricula de Asignaturas
    • Docentes
      • Ingreso de Notas
      • Sistema de Gestión Integral
      • Verificar Opcionales
      • SGA Sistema Gestion Academica
    • Elecciones Representantes Profesorales
    • Reservas Auditorio
    • Prestamo Salones Libres
  • IX Juegos Intersedes, Caicedonia 2026
  1. Inicio
  2. La Sede
  3. Organigrama

Información General 

 

  • Dependencias
    • Biblioteca
    • Bienestar Universitario
    • Calidad
    • Laboratorios
    • Secretaría Académica
  • Misión y Visión
  • Nodo Sevilla
  • Organigrama
  • Equipo de trabajo
  • Horarios personal administrativo
  • Reseña Histórica
  • Secretaría General
  • Visita Virtual

Información de Contacto

  • Carrera 14 # 4 - 48
  • Teléfono: +57 602 3212100
  • Extensión: 6201-6202
  • Celular: +57 602 3237274398
  • caicedonia@correounivalle.edu.co
  • Universidad del Valle
  • Caicedonia, Colombia

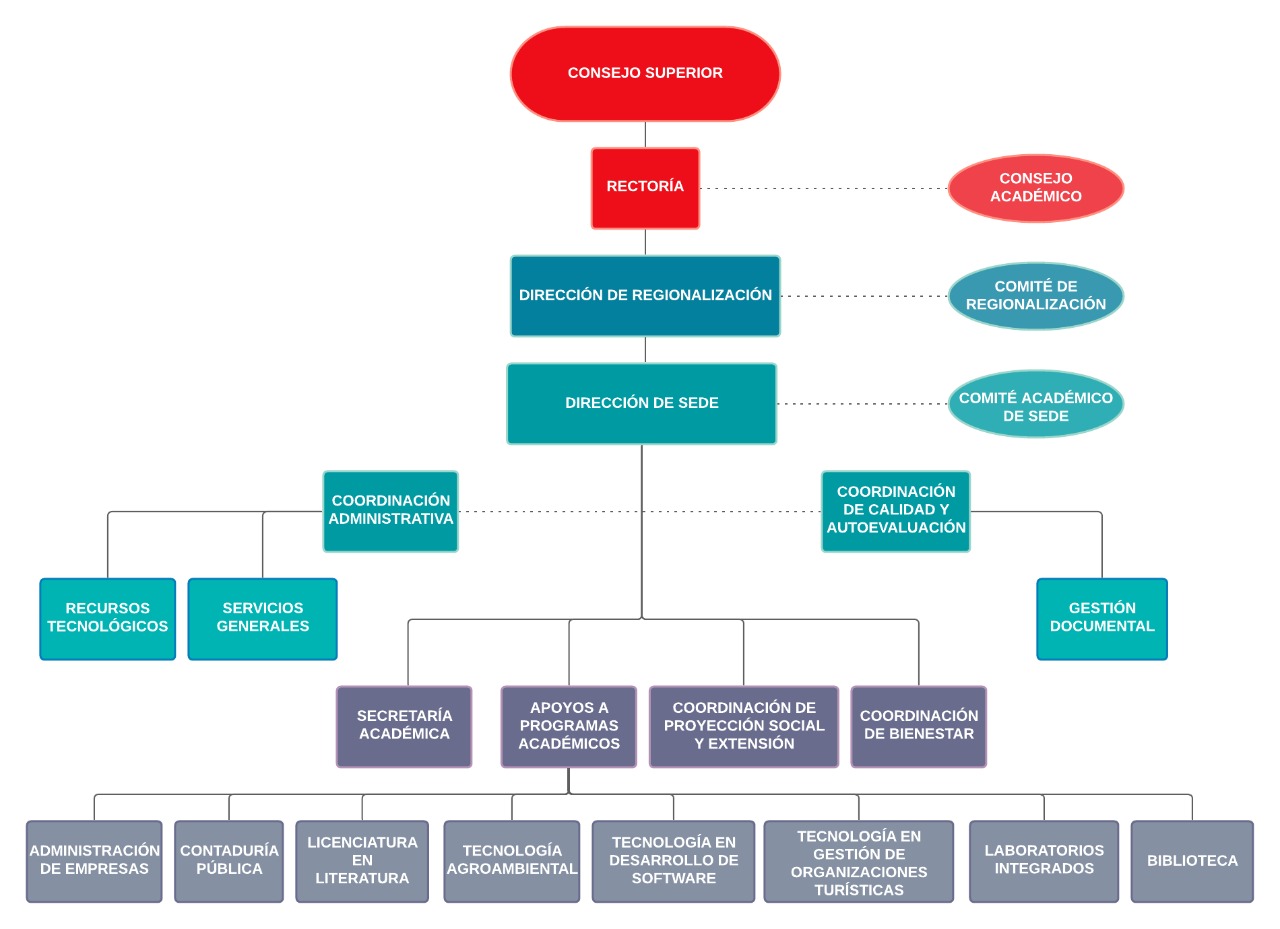
Organigrama

organigrama

Estatuto Administrativo

Logo Universidad del Valle
Universidad del Valle
  • Sede María Inmaculada
  •  
  • Sede Valle del Cauca
  •  
  • Nodo Sevilla
Dirección:
  • Carrera 14 No 4 - 48
  •  
  • Calle 12 # 12-30
  • Caicedonia, Colombia
  •  
  • Carrera 45 Diagonal 58
  • Provivienda,sevilla-valle
PBX:
  • +57 602 2165472
  •  
  • Celular
  • +57 3237274398
Redes Sociales:
  • Instagram Universidad del Valle Caicedonia
La Sede
  • Misión y Visión
  • Reseña Histórica
  • Organigrama
Estudia en Univalle
  • Cursos y Talleres
  • Administración de Empresas
  • Contaduría Pública
  • Tec. Agroambiental
  • Tec. Gestión de Organizaciones Turísticas
  • Tec. Desarrollo de Software
Investigación
  • Objetivos
  • Proyectos
Biblioteca
  • Base de Datos
  • Nuestros Servicios
  • OPAC
  • Solicitud de Claves
Bienestar Universitario
  • Áreas y Servicios
  • Subsidio Alimentario
Recursos Virtuales
  • Campus Virtual
  • Correo Electrónico
  • Matrícula Financiera
  • Tabulados
  • Ingreso de Notas
  • Sistemas de Gestión Integral

2026 Universidad del Valle - Vigilada MinEducación - Horarios de atención